○大阪大学附属図書館貴重図書特別利用規程
(趣旨)
第1条 大阪大学附属図書館利用規程第11条第3項に規定する貴重図書の撮影等に関しては、この規程の定めるところによる。
(定義)
第2条 この規程において「貴重図書の特別利用」とは、貴重図書又はその電磁的記録若しくは図画に関する次に掲げる行為をいう。
(1) 写真撮影、映画撮影、テレビジョン撮影、ビデオ撮影、模写又は模造を行うこと。
(2) 写真原板、印画又はデジタルデータとして使用すること。
(3) 映画(ビデオを含む。)、スライド又は出版物として複製し、上映し、又はテレビジョン放送すること(大阪大学に著作権が属する映画等に限る。)。
(許可の申請)
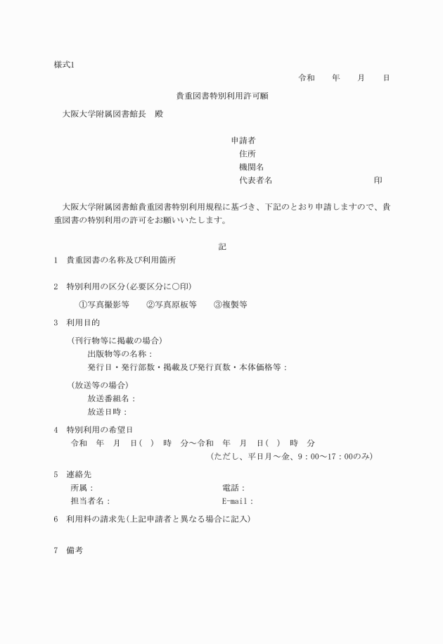
第3条 貴重図書の特別利用を希望する者は、附属図書館長に様式1(貴重図書特別利用許可願)を提出し、許可を受けなければならない。ただし、インターネットで公開している電磁的記録で、附属図書館長があらかじめ当該許可の申請を要しないことを決定している場合については、この限りでない。
2 前項本文の許可の申請において、その貴重図書に著作権者、所有権者その他これらに類する者(以下「著作権者等」という。)があるものは、当該著作権者等の同意を得ていることを示す書面を添付しなければならない。
(1) 貴重図書の保存に悪影響を及ぼすおそれがあるとき。
(2) 図書業務の適正かつ円滑な運営をする上で不適当な用途に利用するとき。
(3) 著作権、所有権、肖像権その他これらに類するものを侵害するおそれがあるとき。
(4) その他貴重図書の特別利用を許可することが適当でないとき。
(1) 貴重図書を掲載し、又は収録等する場合は、附属図書館所蔵の旨を明記すること。
(2) 貴重図書を掲載したものを刊行物として発行したときは、当該刊行物1部を附属図書館に寄贈すること。
(3) 貴重図書を撮影する場合は、その原フィルムを附属図書館に寄贈すること。
(4) 貴重図書の特別利用で生成したデータ等を無断で改変しないこと。
(5) 許可された目的以外の目的に使用しないこと。許可された目的以外の目的に使用したことにより、損害を与えたときは、当該損害の額に相当する金額を弁償すること。
(6) 貴重図書を損傷したときは、原状に回復し、又は当該損害の額に相当する金額を弁償すること。
(7) 貴重図書の特別利用に際しては、附属図書館の職員の指示に従うこと。
2 附属図書館長は、前項各号に掲げる条件のほか、必要と認める条件を付すことができる。
(利用料)
第6条 第4条第1項の規定により許可を受けた者(以下「利用者」という。)は、国立大学法人大阪大学諸料金規則に定める額の利用料を納付しなければならない。
2 前項の利用料は、本学が発行する請求書の指定する銀行口座に、振込みにより納付しなければならない。
(利用料の返還)
第7条 既納の利用料は、返還しない。ただし、附属図書館の都合により第4条の特別利用の許可を変更し、又は取り消した場合は、その全部又は一部を返還することができる。
(1) 国、地方公共団体、国立大学法人又は独立行政法人が行う学術研究又は教育に係る事業の用途に供することを目的とする場合
(2) 学校又は本学の教育研究の用途に供することを目的とする場合
(3) 営利を目的としない学術研究又は教育に係る事業の用途に供することを目的とする場合
(4) 公共性のある報道機関の事業で本学の広報普及に役立つと認められる場合
(5) その他附属図書館長が適当と認める場合
(特別費用の負担)
第9条 貴重図書の特別利用に際し特別な費用が発生する場合は、利用者が当該費用を負担するものとする。
(損害弁償)
第10条 利用者は、貴重図書を損傷した場合は、その損害を弁償しなければならない。ただし、附属図書館長がやむを得ない事情があると認めた場合は、この限りでない。
(雑則)
第11条 この規程に定めるもののほか、貴重図書の特別利用に関し必要な事項は、別に定める。
附則
この規程は、平成18年4月1日から施行し、同日以後に申請する貴重図書の特別利用について適用する。
附則
この改正は、平成19年4月1日から施行する。
附則
この改正は、平成30年4月1日から施行する。
附則
この改正は、平成31年5月1日から施行する。

